NUS Event Mailer Pro Developer Guide


Acknowledgements

This project is based on the AddressBook-Level3 project created by the SE-EDU initiative.

AI was used throughout the development of this project:

  • GitHub Copilot was used for auto-completing code snippets.
  • Claude Sonnet 4.5 was used to generate the unit tests.

{ list here sources of all reused/adapted ideas, code, documentation, and third-party libraries -- include links to the original source as well }


Setting up, getting started

Refer to the guide Setting up and getting started.


Design

Architecture

The Architecture Diagram given above explains the high-level design of the App.

Given below is a quick overview of main components and how they interact with each other.

Main components of the architecture

Main (consisting of classes Main and MainApp) is in charge of the app launch and shut down.

  • At app launch, it initializes the other components in the correct sequence, and connects them up with each other.
  • At shut down, it shuts down the other components and invokes cleanup methods where necessary.

The bulk of the app's work is done by the following four components:

  • UI: The UI of the App.
  • Logic: The command executor.
  • Model: Holds the data of the App in memory.
  • Storage: Reads data from, and writes data to, the hard disk.

Commons represents a collection of classes used by multiple other components.

How the architecture components interact with each other

The Sequence Diagram below shows how the components interact with each other for the scenario where the user issues the command delete 1.

Each of the four main components (also shown in the diagram above),

  • defines its API in an interface with the same name as the Component.
  • implements its functionality using a concrete {Component Name}Manager class (which follows the corresponding API interface mentioned in the previous point.

For example, the Logic component defines its API in the Logic.java interface and implements its functionality using the LogicManager.java class which follows the Logic interface. Other components interact with a given component through its interface rather than the concrete class (reason: to prevent outside component's being coupled to the implementation of a component), as illustrated in the (partial) class diagram below.

The sections below give more details of each component.

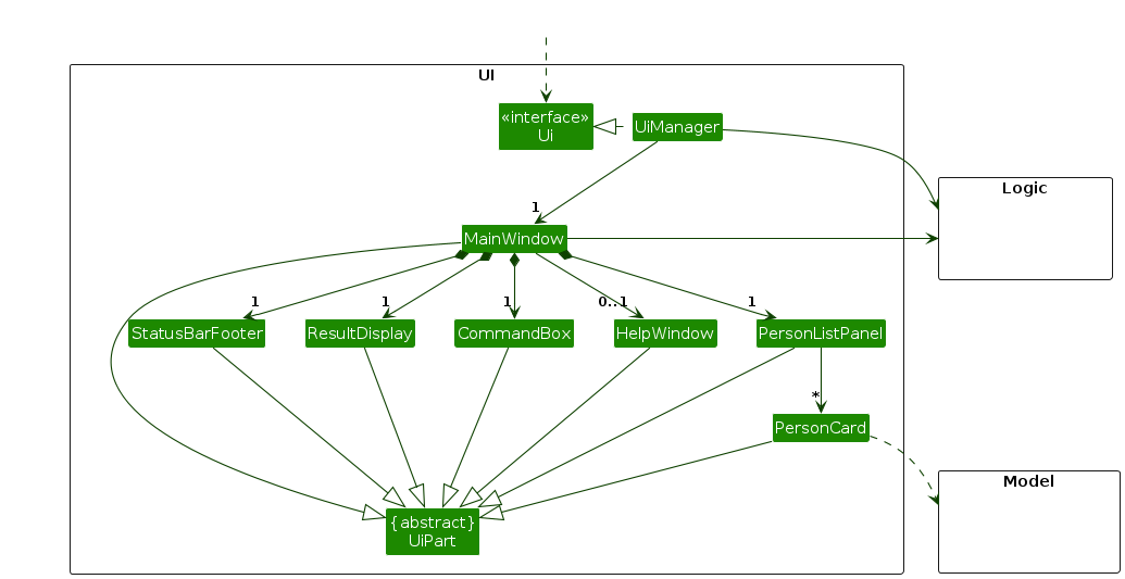
UI component

The API of this component is specified in Ui.java

Structure of the UI Component

The UI consists of a MainWindow that is made up of parts e.g.CommandBox, ResultDisplay, PersonListPanel, StatusBarFooter etc. All these, including the MainWindow, inherit from the abstract UiPart class which captures the commonalities between classes that represent parts of the visible GUI.

The UI component uses the JavaFx UI framework. The layout of these UI parts are defined in matching .fxml files that are in the src/main/resources/view folder. For example, the layout of the MainWindow is specified in MainWindow.fxml

The UI component,

  • executes user commands using the Logic component.
  • listens for changes to Model data so that the UI can be updated with the modified data.
  • keeps a reference to the Logic component, because the UI relies on the Logic to execute commands.
  • depends on some classes in the Model component, as it displays Person object residing in the Model.

Logic component

API : Logic.java

Here's a (partial) class diagram of the Logic component:

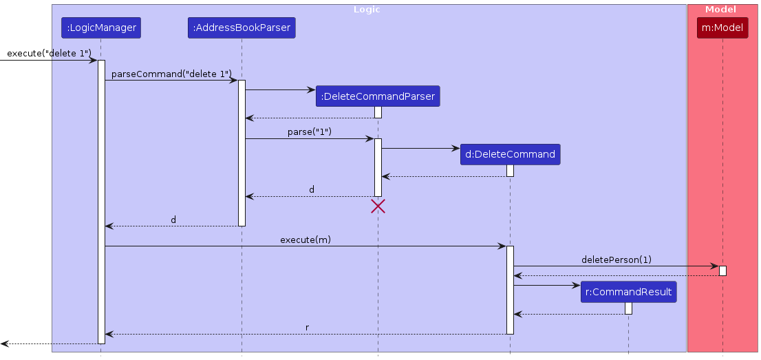
The sequence diagram below illustrates the interactions within the Logic component, taking execute("delete 1") API call as an example.

Interactions Inside the Logic Component for the `delete 1` Command

Note: The lifeline for DeleteCommandParser should end at the destroy marker (X) but due to a limitation of PlantUML, the lifeline continues till the end of diagram.

How the Logic component works:

  1. When Logic is called upon to execute a command, it is passed to an AddressBookParser object which in turn creates a parser that matches the command (e.g., DeleteCommandParser) and uses it to parse the command.
  2. This results in a Command object (more precisely, an object of one of its subclasses e.g., DeleteCommand) which is executed by the LogicManager.
  3. The command can communicate with the Model when it is executed (e.g. to delete a person).
    Note that although this is shown as a single step in the diagram above (for simplicity), in the code it can take several interactions (between the command object and the Model) to achieve.
  4. The result of the command execution is encapsulated as a CommandResult object which is returned back from Logic.

Here are the other classes in Logic (omitted from the class diagram above) that are used for parsing a user command:

How the parsing works:

  • When called upon to parse a user command, the AddressBookParser class creates an XYZCommandParser (XYZ is a placeholder for the specific command name e.g., AddCommandParser) which uses the other classes shown above to parse the user command and create a XYZCommand object (e.g., AddCommand) which the AddressBookParser returns back as a Command object.
  • All XYZCommandParser classes (e.g., AddCommandParser, DeleteCommandParser, ...) inherit from the Parser interface so that they can be treated similarly where possible e.g, during testing.

Model component

API : Model.java

The Model component,

  • stores the address book data i.e., all Person objects (which are contained in a UniquePersonList object).
  • stores the currently 'selected' Person objects (e.g., results of a search query) as a separate filtered list which is exposed to outsiders as an unmodifiable ObservableList<Person> that can be 'observed' e.g. the UI can be bound to this list so that the UI automatically updates when the data in the list change.
  • stores a UserPref object that represents the user’s preferences. This is exposed to the outside as a ReadOnlyUserPref objects.
  • does not depend on any of the other three components (as the Model represents data entities of the domain, they should make sense on their own without depending on other components)

Note: An alternative (arguably, a more OOP) model is given below. It has a Tag list in the AddressBook, which Person references. This allows AddressBook to only require one Tag object per unique tag, instead of each Person needing their own Tag objects.

Storage component

API : Storage.java

The Storage component,

  • can save both address book data and user preference data in JSON format, and read them back into corresponding objects.
  • inherits from both AddressBookStorage and UserPrefStorage, which means it can be treated as either one (if only the functionality of only one is needed).
  • depends on some classes in the Model component (because the Storage component's job is to save/retrieve objects that belong to the Model)

Common classes

Classes used by multiple components are in the seedu.address.commons package.


Implementation

This section describes some noteworthy details on how certain features are implemented.

[Proposed] Undo/redo feature

Proposed Implementation

The proposed undo/redo mechanism is facilitated by VersionedAddressBook. It extends AddressBook with an undo/redo history, stored internally as an addressBookStateList and currentStatePointer. Additionally, it implements the following operations:

  • VersionedAddressBook#commit() — Saves the current address book state in its history.
  • VersionedAddressBook#undo() — Restores the previous address book state from its history.
  • VersionedAddressBook#redo() — Restores a previously undone address book state from its history.

These operations are exposed in the Model interface as Model#commitAddressBook(), Model#undoAddressBook() and Model#redoAddressBook() respectively.

Given below is an example usage scenario and how the undo/redo mechanism behaves at each step.

Step 1. The user launches the application for the first time. The VersionedAddressBook will be initialized with the initial address book state, and the currentStatePointer pointing to that single address book state.

UndoRedoState0

Step 2. The user executes delete 5 command to delete the 5th person in the address book. The delete command calls Model#commitAddressBook(), causing the modified state of the address book after the delete 5 command executes to be saved in the addressBookStateList, and the currentStatePointer is shifted to the newly inserted address book state.

UndoRedoState1

Step 3. The user executes add n/David … to add a new person. The add command also calls Model#commitAddressBook(), causing another modified address book state to be saved into the addressBookStateList.

UndoRedoState2

Note: If a command fails its execution, it will not call Model#commitAddressBook(), so the address book state will not be saved into the addressBookStateList.

Step 4. The user now decides that adding the person was a mistake, and decides to undo that action by executing the undo command. The undo command will call Model#undoAddressBook(), which will shift the currentStatePointer once to the left, pointing it to the previous address book state, and restores the address book to that state.

UndoRedoState3

Note: If the currentStatePointer is at index 0, pointing to the initial AddressBook state, then there are no previous AddressBook states to restore. The undo command uses Model#canUndoAddressBook() to check if this is the case. If so, it will return an error to the user rather than attempting to perform the undo.

The following sequence diagram shows how an undo operation goes through the Logic component:

UndoSequenceDiagram-Logic

Note: The lifeline for UndoCommand should end at the destroy marker (X) but due to a limitation of PlantUML, the lifeline reaches the end of diagram.

Similarly, how an undo operation goes through the Model component is shown below:

UndoSequenceDiagram-Model

The redo command does the opposite — it calls Model#redoAddressBook(), which shifts the currentStatePointer once to the right, pointing to the previously undone state, and restores the address book to that state.

Note: If the currentStatePointer is at index addressBookStateList.size() - 1, pointing to the latest address book state, then there are no undone AddressBook states to restore. The redo command uses Model#canRedoAddressBook() to check if this is the case. If so, it will return an error to the user rather than attempting to perform the redo.

Step 5. The user then decides to execute the command list. Commands that do not modify the address book, such as list, will usually not call Model#commitAddressBook(), Model#undoAddressBook() or Model#redoAddressBook(). Thus, the addressBookStateList remains unchanged.

UndoRedoState4

Step 6. The user executes clear, which calls Model#commitAddressBook(). Since the currentStatePointer is not pointing at the end of the addressBookStateList, all address book states after the currentStatePointer will be purged. Reason: It no longer makes sense to redo the add n/David … command. This is the behavior that most modern desktop applications follow.

UndoRedoState5

The following activity diagram summarizes what happens when a user executes a new command:

Design considerations:

Aspect: How undo & redo executes:

  • Alternative 1 (current choice): Saves the entire address book.

    • Pros: Easy to implement.
    • Cons: May have performance issues in terms of memory usage.
  • Alternative 2: Individual command knows how to undo/redo by itself.

    • Pros: Will use less memory (e.g. for delete, just save the person being deleted).
    • Cons: We must ensure that the implementation of each individual command are correct.

{more aspects and alternatives to be added}

[Proposed] Data archiving

{Explain here how the data archiving feature will be implemented}


Documentation, logging, testing, configuration, dev-ops


Appendix: Requirements

Product scope

Target user profile:

Event organizers at NUS who manage large contact databases, send bulk emails regularly, prefer keyboard-driven CLI interfaces for efficiency, and need automated mailing recommendations for targeted communication with event participants and stakeholders.

Value proposition:

Streamlines event communication workflow by integrating contact management with intelligent mailing recommendations and bulk email capabilities in a fast, keyboard-centric CLI interface, enabling event organizers to efficiently manage contacts and execute targeted email campaigns without switching between multiple tools.

User stories

Priorities: High (must have) - * * *, Medium (nice to have) - * *, Low (unlikely to have) - *

Priority As a … I want to … So that I can…
* * * event organizer add a contact with standard fields (Name, Phone, Email, Address) build my core contact database
* * * event organizer associate a specific Role (e.g., 'Speaker', 'Attendee', 'VIP', 'Sponsor') categorize and filter my contacts effectively
* * * event organizer delete a contact from the address book remove outdated or irrelevant entries
* * * event organizer create a new event with name, date, time, and venue start organizing my contacts around it
* * * event organizer view a list of all my events, showing key details and their status get an overview of upcoming, past, or cancelled events
* * * event organizer associate contacts from my address book with a specific event build an attendee list for the event
* * * event organizer get a list of contacts defined by tags, roles, or event association target communications and manage groups efficiently
* * event organizer set RSVP status for a contact for a specific event track attendance commitments
* * event organizer edit any field of an existing contact, including role and RSVP status keep contact information up-to-date
* * event organizer view all details of a contact, including role, tags, and associated events see a clean, readable summary
* * event organizer find contacts by searching any field (Name, Role, Tag, Email) quickly locate specific individuals
* * event organizer add multiple tags to a contact perform complex filtering
* * event organizer filter contact list by tags and roles create highly specific lists
* * event organizer list all contacts, with option to sort by Name or Role get a general overview
* * event organizer remove a contact from an event without deleting from address book manage event participation flexibly
* * event organizer archive a past event keep main view uncluttered but retain data
* * event organizer set event status to 'Cancelled' exclude it from mailings
* * event organizer import contacts from a CSV file quickly populate my address book
* * event organizer export contacts or filtered subset to CSV backup or use in another application
* * user create a complete backup of application data safeguard my information
* * user restore application data from a backup file recover from data loss
* * user specify storage location for data and backups organize my files as needed
* user sort contacts by name locate a person easily
* user manage additional entity types related to contacts (tasks, loans, grades) extend functionality as needed

Use cases

For all use cases below, the System is NUS Event Mailer Pro (NUS EMP) and the Actor is the user, unless specified otherwise.

Use case: UC1 - Add a contact

MSS

  1. User requests to add a contact, providing the required fields.
  2. System adds the contact.
  3. System shows success message.

Use case ends.

Extensions

  • 1a. Required fields are missing or invalid.
    • 1a1. System shows an error message, indicating which fields are missing or invalid.
    • Use case resumes at step 1.
  • 1b. Contact already exists.
    • 1b1. System shows an error message, indicating that the contact already exists.
    • Use case resumes at step 1.
  • 2a. Error encountered when saving contact to storage.
    • 2a1. System shows an error message.
    • Use case ends.

Use case: UC2 - Associate a role with a contact

MSS

  1. User requests to assign a role to a contact.
  2. System updates the contact's role.
  3. System shows success message.

Use case ends.

Extensions

  • 1a. Role is invalid or not recognized.
    • 1a1. System shows an error message, indicating the invalid roles.
    • Use case resumes at step 1.
  • 1b. Given contact is invalid.
    • 1b1. System shows an error message, indicating the invalid contact.
    • Use case resumes at step 1.
  • 2a. Error encountered when saving contact to storage.
    • 2a1. System shows an error message.
    • Use case ends.

Use case: UC3 - Create an event

MSS

  1. User requests to create a new event, providing the name, date, time, and venue.
  2. System adds the event.
  3. System shows success message.

Use case ends.

Extensions

  • 1a. Required fields are missing or fields are invalid.
    • 1a1. System shows an error message, indicating which fields are missing or invalid.
    • Use case resumes at step 1.
  • 2a. Error encountered when saving event to storage.
    • 2a1. System shows an error message.
    • Use case ends.

Use case: UC4 - Associate contacts with an event

MSS

  1. User requests to associate contacts to an event.
  2. System links the contacts to the event.
  3. System shows success message.

Use case ends.

Extensions

  • 1a. Given event is invalid, or does not exist.
    • 1a1. System shows an error message, indicating the invalid event.
    • Use case resumes at step 1.
  • 1b. Given contact is invalid, or does not exist.
    • 1b1. System shows an error message, indicating the invalid contact.
    • Use case resumes at step 1.
  • 2a. Error encountered when saving the linking of contacts to event to storage.
    • 2a1. System shows an error message.
    • Use case ends.

Use case: UC5 - List contacts

MSS

  1. User requests to list contacts.
  2. System shows a list of all contacts.

Use case ends.

Extensions

  • 2a. No contacts exist.
    • 2a1. System informs the user that there are no contacts.
    • Use case ends.

Use case: UC6 - List events

MSS

  1. User requests to list events.
  2. System shows a list of all events with key details and status.

Use case ends.

Extensions

  • 2a. No events exist.
    • 2a1. System informs the user that there are no events.
    • Use case ends.

Use case: UC7 - Delete a contact

MSS

  1. User requests to delete a specific contact.
  2. System deletes the contact.
  3. System shows success message.

Use case ends.

Extensions

  • 1a. Given contact is invalid, or does not exist.
    • 1a1. System shows an error message, indicating the invalid contact.
    • Use case resumes at step 1.
  • 2a. Error encountered when deleting contact from storage.
    • 2a1. System shows an error message.
    • Use case ends.

Use case: UC8 - Filter contacts by tags, roles, or event association

MSS

  1. User requests to list all contacts that follows the filter criteria (tags, roles, event).
  2. System displays the filtered contact list.

Use case ends.

Extensions

  • 1a. No contacts match the criteria.
    • 1a1. System informs user that no contacts match the criteria.
    • Use case ends.

Non-Functional Requirements

Technical

  • Should run on any mainstream OS which has Java 17 installed
  • Should work without an installer
  • Should run on various screen resolutions:
    • Work well for screen resolutions 1920x1080 and higher, and for screen scales 100% and 125%
      • i.e. all text and UI elements should be clearly visible and usable, with proper scaling and without any clipping or overflow
    • Usable for screen resolutions 1280x720 and higher, and for screen scales 150%
      • i.e. all text and UI elements should be visible and usable, with minimal clipping or overflow

Performance

  • Should have a response time of 500ms or less for any user command or action
  • Should be able to handle up to 10000 contacts and 1000 events while following the response time requirement above
  • Should launch within 3 seconds on standard hardware
  • Should not exceed 500MB in memory when handling 10000 contacts
  • Data storage should not exceed 5MB when handling 10000 contacts

Features

  • All features should work offline
  • Should be designed such that fast-typing users can do actions faster than using a standard GUI
  • UI design should be clean and simple, with consistent spacing and alignment, reasonable use of colors, and readable fonts
  • Command syntax should be consistent and intuitive
    • Commands should start with either contact or event to indicate the entity being operated on
    • General command format: {contact | event} commandName [parameters] [options]
    • User-supplied parameters should follow this format: --parameterName parameterValue
    • User-supplied options should follow this format: -optionName
  • Command response should be useful enough such that the user has no doubts on whether the operation was successful
  • Command errors should be helpful enough for users to fix their commands without referring to the user guide each time
  • Data storage of contacts or events should use a human editable file
  • Should explicitly warn and allow user to recover data manually in case of data corruption

Development

Code
  • Should be developed on top of the AB3 project
  • Should be developed iteratively in a breadth-first manner
  • Should have a clear and consistent coding style, following the Java coding standards
  • Should have tests for every public method or class, and have at least 75% code coverage
  • Should not have a remote server
  • Should not use a DBMS
  • Should use OOP principles
  • Should log every high-level action that the system performs (e.g. save data, respond to command), and every error encountered
  • Should use assertions where there are assumptions made, to catch programming errors during development
  • Should use checked exceptions to handle any user input errors
  • All errors or exceptions that are outside the programmer's control (e.g. file I/O errors) should not cause the program to crash, and should be handled gracefully with appropriate user messages
  • Should use defensive programming when appropriate
Collaboration
  • Should use GitHub Issues to track tasks, bugs, and features
  • Should follow the Git conventions for commit messages and branch names
  • PR names should follow this format: [#issueNumber] description, where description is a short summary of the changes made in the PR, following the same Git conventions for commit messages.
  • When merging a PR, the merge commit message should follow this format: description (#prNumber), where description is the same description found in the PR title.
    • For larger PRs, the merge commit description should be a summary of the changes made in the PR, while still following the Git conventions.
  • Should pass all status checks and have at least one approving review from a different team member before merging a PR.
Submission
  • Should package the application into a single jar file, with file size not exceeding 100MB
  • Should design the user guide and developer guide to be PDF friendly, with each file size not exceeding 15MB

Glossary

  • Event organizer: A person organizes events and manages contacts. The intended users of the app.
  • Contact: An entity that represents a person that may be participating in an event.
  • Event: An entity that represents an event that the user is organizing.
  • Mainstream OS: Windows, Linux, MacOS
  • Standard hardware: A computer with at least 4GB RAM, Intel i5 processor (or equivalent), and SSD.
  • GUI: Graphical User Interface. An interface that is primarily visual and mouse-driven, with minimal keyboard shortcuts.
  • Human editable file: A file that can be opened and edited using a standard text editor, such as Notepad.
  • Data corruption: Storage data cannot be read or parsed correctly, due to invalid format or invalid values.
  • Breadth-first manner: Implementing a basic version of all features first, then iterating to improve each feature.
  • Code coverage: The percentage of code that is executed during testing. Measured using the Codecov tool.
  • DBMS: Database management system, e.g. MySQL, PostgreSQL, etc.
  • OOP principles: Object-Oriented programming principles, e.g. Encapsulation, Abstraction, Inheritance, Polymorphism, etc.
  • Defensive programming: A programming approach that anticipates and handles potential errors or misuse of the code, to prevent crashes or unexpected behavior. See here for more details.
  • PR: Pull Request. A feature of GitHub that allows developers to collaborate on code changes.
  • Status checks: Automated tests that run on the code in a PR to ensure that it meets the project's quality standards. In this project, the status checks include:
    • No checkstyle violations
    • All tests pass
    • Build is successful on all 3 platforms: Windows, Linux, MacOS

Appendix: Instructions for manual testing

Given below are instructions to test the app manually.

Note: These instructions only provide a starting point for testers to work on; testers are expected to do more exploratory testing.

Launch and shutdown

  1. Initial launch

    1. Download the jar file and copy into an empty folder

    2. Double-click the jar file Expected: Shows the GUI with a set of sample contacts. The window size may not be optimum.

  2. Saving window preferences

    1. Resize the window to an optimum size. Move the window to a different location. Close the window.

    2. Re-launch the app by double-clicking the jar file.
      Expected: The most recent window size and location is retained.

  3. { more test cases … }

Deleting a person

  1. Deleting a person while all persons are being shown

    1. Prerequisites: List all persons using the list command. Multiple persons in the list.

    2. Test case: delete 1
      Expected: First contact is deleted from the list. Details of the deleted contact shown in the status message. Timestamp in the status bar is updated.

    3. Test case: delete 0
      Expected: No person is deleted. Error details shown in the status message. Status bar remains the same.

    4. Other incorrect delete commands to try: delete, delete x, ... (where x is larger than the list size)
      Expected: Similar to previous.

  2. { more test cases … }

Saving data

  1. Dealing with missing/corrupted data files

    1. {explain how to simulate a missing/corrupted file, and the expected behavior}
  2. { more test cases … }